当前位置: 首页 > 学院新闻 > 正文

湖北工业大学材料与化学工程学院2026年硕士研究生招生接收调剂公告

来源:研工办 时间:2026-03-28

根据我2026年硕士研究生招生计划和一志愿考生录取情况,部分学科专业有缺额,可以接受全国范围内优秀考生调剂申请,现将有关调剂事宜公告如下:

一、调剂基本要求

1.初试成绩须达到调出学科专业一区国家线。符合招生简章中规定的调入专业的报考条件。

2.原则上,调剂考生第一志愿报考专业与调入专业相同相近,或初试科目与调入专业初试科目相同相近。院专业调剂招生中涉及考生第一志愿专业范围及初试科目等方面要求,详见院调剂工作实施细则及研招网调剂服务系统公布信息。

3.原则上非全日制硕士研究生招收在职定向就业人员。考生申请调入非全日制专业的,须在复试前向我院提交所在单位同意定向攻读硕士研究生的证明等材料,满足在职定向就业生的相关要求方可调剂。

二、遴选原则

对申请同一招生单位同一专业、初试科目完全相同的调剂考生,按考生初试成绩择优遴选进入复试的考生名单。

对初试科目不同的调剂考生,综合考虑考生初试成绩、第一志愿报考学位类型、报考专业与调入专业相关性、初试具体科目、本科知识结构及科研创新能力等方面择优确定进入复试的考生名单。

三、调剂流程

1.我校接收调剂考生均通过教育部指定的“全国硕士生招生调剂服务系统”进行。

2.调剂系统每次开通不低于12小时。考生填报调剂志愿后,志愿会被锁定,我校设置志愿锁定时间24小时。志愿锁定期满后,如没有收到我校复试通知,考生可继续等待或改报其他志愿。

3.调剂系统关闭后,我校将择优遴选调剂考生并发送复试通知。调剂考生能否参加我校复试,以我校在调剂系统确认信息为准,调剂复试资格人员名单将在招生学院网站公布。

4.经复试拟被我校录取的调剂考生,将通过调剂系统发出待录取通知,考生应在规定时间内及时确认。

5.我校根据相关专业招生计划完成情况,确定是否再次开通调剂系统,请关注我校研究生院网站和材料与化学工程学院网站公告。

6.调剂报名考生务必保持联系方式畅通,学校将通过调剂系统发送复试及待录取通知,请收到通知的考生在规定时间内及时确认,并按要求进行相关工作。

四、调剂工作安排

调剂申请开放时间为4月8日(全国硕士生招生调剂服务系统开通时间),学院调剂系统拟开放时间:4月8日0点—4月8日12点调剂开放时间12小时。调剂考生复试工作总体安排院组织实施,复试形式、内容及具体安排以通知为准。

五、其他注意事项

1.所有调剂工作以“全国硕士生招生调剂服务系统”为准。考生在“全国硕士生招生调剂服务系统”正式开通后方可调剂。

2.调剂考生报名前,应充分了解学校和院接收考生调剂的时间、基本要求、工作程序、调剂工作实施细则等信息,以及相关专业不同学习方式、学费标准、培养、毕业及奖助措施等政策,做出理性选择。

3.根据教育部《2026年全国硕士研究生招生工作管理规定》要求,考生如申请调入非全日制专业,资格审查时须向培养单位提供所在单位同意定向攻读硕士研究生的证明(拟录取阶段则须提供定向协议),满足在职定向就业生的相关要求方可调剂。

4.其他有关事项见《湖北工业大学2026年硕士研究生招生简章》《湖北工业大学2026年硕士研究生招生复试及录取工作办法》《材料与化学工程学院2026年硕士研究生招生复试及录取工作实施细则》《湖北工业大学2026年硕士研究生招生调剂工作办法》等办法文件。

5.调剂复试的相关安排届时请查询湖北工业大学材料与化学工程学院通知公告网址(https://smce.hbut.edu.cn/zsjy/ssyjs.htm)。

六、联系咨询方式

咨询QQ群777936113

材料与化学工程学院咨询电话:张老师 027-59750497

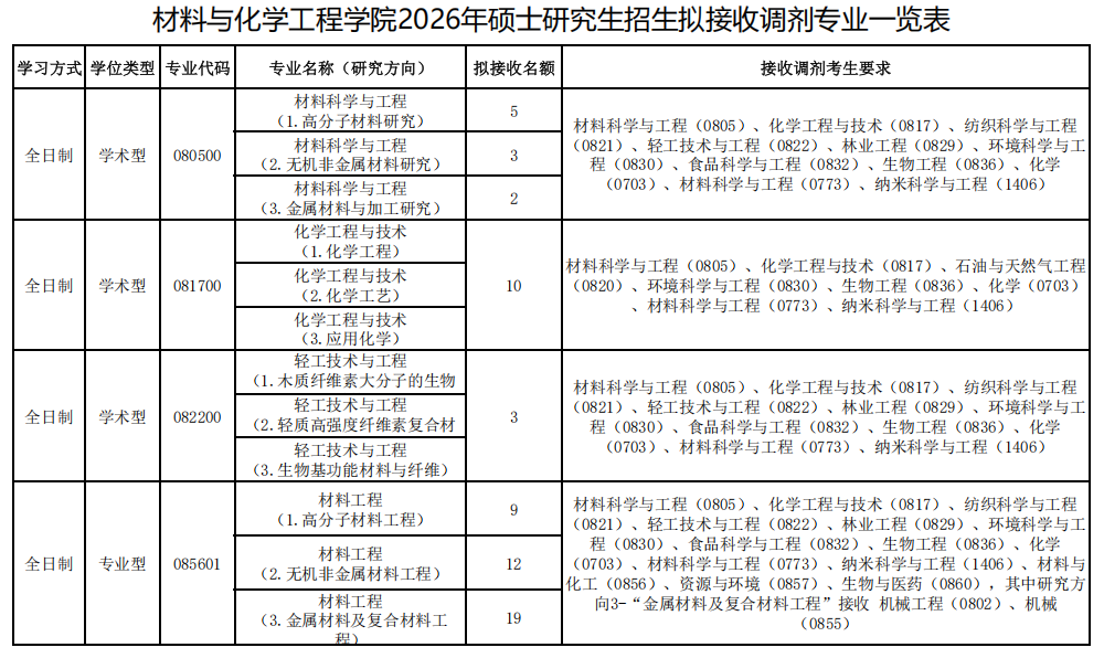
附件:材料与化学工程学院2026年硕士研究生招生拟接收调剂专业一览表

备注:

1.湖北工业大学卓越工程师学院招收全日制专业学位研究生(卓越培养项目):单列招生指标;专项科研津贴;单列奖学金指标;校企联合组建导师卓越团队;特色的培养方式-实行“双阶段”工学交替的模式。

2.以我校在“全国硕士生招生调剂服务系统”发布信息为准。

3.材料与化学工程学院2026年硕士研究生招生调剂工作实施细则请及时关注学院网站。

4.本院郑重申明,从未委托任何机构开展相关工作,相关事宜请以学校、学院官方发布信息为准。


材料与化学工程学院

2026年3月28日